一、乙酰乙酸簡況
1、產品性能:
- 2.4A傳承轉換電流大小性能
- 6.5V-36V的寬責任工作輸出電壓面積,應有33V工作輸出電壓過壓保護
- 模塊化36V、108mΩ高電壓電側和36V、102mΩ高電壓電側電機功率MOSFET按鈕開關
- 高達hg95%效果
- 外部鏈接牢靠3A恒流有節制
- 可c語言編程軟初始化特定初始化時的浪涌交流電
- 合理利用低ESR淘瓷的輸出電解電金屬罐照舊變了
- 牢靠500KHz按鈕開關頻率
- 撐持輸出欠壓掩體、輸出過壓掩體、過溫掩體
- 熱切實加強型ESOP-8裝封
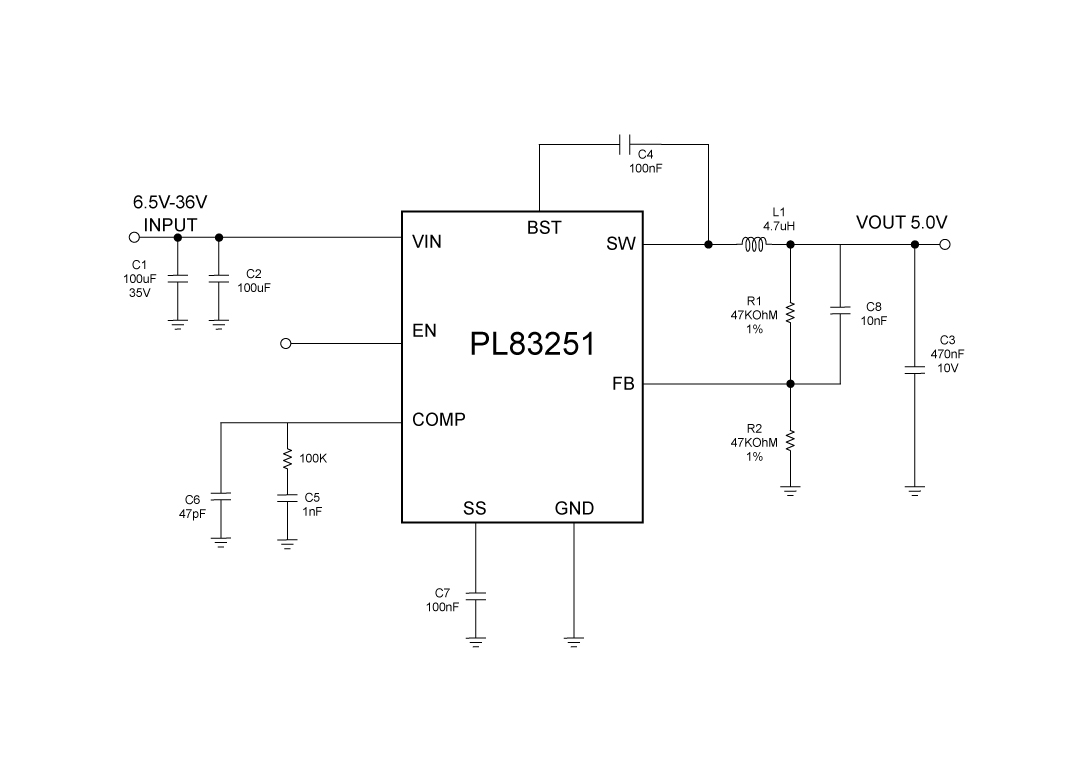
2、利用率事理圖:
3、產品形容
PL83251就是款應具CC/CV規范環路的片式36V、2.4A減壓型觸點控制開關穩壓電源適配器。PL83251集為1個高合作此次減壓觸點控制開關穩壓電源適配器,涵蓋1個36V 108mΩ高側和1個36V、102mΩ低側MOSFET,可在6.5V至36V的寬任務的輸出電壓值下提提供2.4A的續延負債直流電大小。谷值直流電大小狀態規范提提供極速瞬態渾然一體和逐時間間隔直流電大小限時。可代碼編程軟加載可制止上電時展現出浪涌直流電大小。在暫停服務狀態下,電源適配器直流電大小降落到1μA一下。
4、經典故事利于處景
- 車載一體機充能器
- 攜便式續航設備
- 專用型DC-DC轉化器
5、裝封企業信息
6、管腳界說和營養價值描敘
管腳功郊描述
序號 | 稱號 | 描寫 |
---|---|---|
1 | BST | 指導引腳。在SW和BST之間毗連一個0.1μF或更大電容,覺得高側柵極驅動器供電。 |
2 | VIN | 電源輸出。VIN為IC供電。為VIN供給6.5V至36V電源。利用一個大電容器和最少另外一個0.1uF陶瓷電容器將VIN旁路到GND,以消弭IC輸出真個噪聲。將電容器安排在接近VIN和GND引腳的地位。 |
3 | SW | 電源開關引腳。將此引腳毗連到電感的開關節點。 |
4 | GND | 參考地 |
5 | FB | 反應輸出。FB感到輸出電壓。將FB與毗連在輸出和地之間的電阻分壓器毗連。FB是一個敏感節點。請將FB闊別SW和BST引腳。 |
6 | COMP | 毗連彌補收集,使轉換器不變任務。 |
7 | EN | 啟用輸出。EN是一個數字輸出,用于翻開或封閉穩壓器。將EN設為高電平以翻開穩壓器;設為低電平以封閉。EN由一個大電阻器外部拉至VIN。 |
8 | SS | 軟啟動調劑。毗連電容器以編程軟啟動時候。 |
9 | EPAD | EPAD在外部毗連到GND。EPAD必須毗連到PCB板上的GND能力取得全功率。 |
二、手藝活文檔文件
范例 | 標題 | 上傳時候 | 文檔下載 |
代謝物金橋銅業跨接線的截面積大小書(日語) | PL83251_Datasheet_r1.0 | 2025/07/11 | PDF下載 |
三、利用率籌劃
序號 | 標題 |
1 |